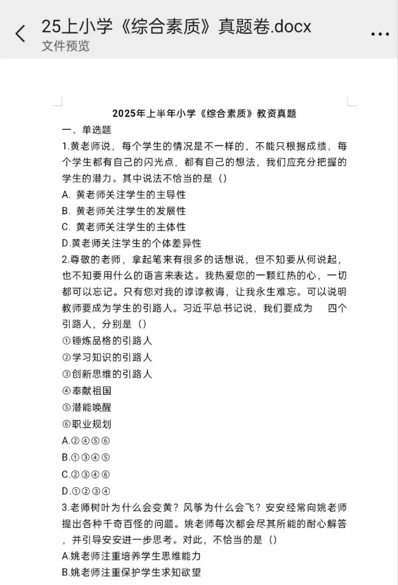
这些资料对于备考教师资格证非常有价值,下面我为您整理了相关信息,并提供了获取这些PDF资源的多种途径和方法。

核心内容:2025年《综合素质(小学)》考什么?
了解考试大纲是根本,2025年的《综合素质(小学)》主要考察以下五个模块:
-
职业理念:
- 教育观:理解“素质教育”的内涵与要求。
- 学生观:理解“以人为本”的学生观,认识到学生是发展的人、独特的人、具有独立意义的人。
- 教师观:理解教师的专业角色和教师劳动的特点,树立终身学习的理念。
-
教育法律法规:
- 主要涉及《中华人民共和国教育法》、《中华人民共和国义务教育法》、《中华人民共和国教师法》、《未成年人保护法》、《学生伤害事故处理办法》等。
- 重点掌握教师的权利与义务、学生的权利(特别是受教育权)以及相关法律责任。
-
教师职业道德规范:
(图片来源网络,侵删)- 重点记忆《中小学教师职业道德规范》(2008年修订版)的“三爱两人一终身”:
- 爱国守法
- 爱岗敬业
- 关爱学生
- 为人师表
- 教书育人
- 终身学习
- 重点记忆《中小学教师职业道德规范》(2008年修订版)的“三爱两人一终身”:
-
文化素养:
- 非常广泛,包括中外文学、历史、科技、艺术、地理等常识。
- 题型多为单选题,考察知识面的广度,不需要深入钻研,重在日常积累。
-
基本能力:
- 信息处理能力:运用工具书、网络等获取信息、处理信息的能力。
- 逻辑思维能力:分析、推理、判断等能力。
- 阅读理解能力:理解阅读材料中关键概念、重要信息的能力。
- 写作能力:根据要求,写一篇论说文,这是主观题部分,分值较高,需要重点练习。
如何获取2025年《综合素质(小学)》相关PDF资源?
以下是几种最常用且有效的获取途径,您可以根据自己的情况选择:
专业教师资格证备考网站和APP(推荐)
这些平台是获取资料最方便、最权威的来源之一。

- 网站:
- 中公教育、华图教育、粉笔网:这些大型培训机构通常会提供免费的考试大纲、部分真题和备考资料下载,您可以直接在它们的官网搜索“2025小学综合素质”。
- 233网校:也是一个非常受欢迎的教师考试备考社区,有丰富的资料分享区。
- APP:
- 粉笔教师、一起考教师:这些APP内不仅有海量题库,还会定期分享免费的备考资料包,包括PDF格式的考点总结和历年真题,直接在APP内搜索即可。
优点:资料更新较快,内容比较系统,质量有保障。 缺点:可能需要注册或关注公众号才能获取部分完整资料。
在线文档分享平台
这些平台上有大量用户上传的备考资料,搜索起来非常方便。
- 百度文库
- 豆丁网
- 道客巴巴
搜索技巧:
- 使用精确关键词,如:
"2025年综合素质 小学 大纲" filetype:pdf或"2025上半年 小学综合素质 真题及答案" filetype:pdf。 - 直接搜索:
2025小学综合素质 教师资格证 pdf。
优点:资源海量,种类繁多,很多是免费的。 缺点:资料质量参差不齐,需要仔细甄别,部分优质文档可能需要付费下载或券。
搜索引擎高级搜索技巧
使用Google、百度等搜索引擎,结合高级指令,可以更精准地找到PDF资源。
- 核心指令:
filetype:pdf - 搜索示例:
综合素质 小学 2025 考试大纲 filetype:pdf2025上半年 小学综合素质 真题 filetype:pdf2025下半年 小学综合素质 答案 filetype:pdf
优点:直接定位到PDF文件,非常高效。 缺点:可能遇到失效链接或需要付费的网站。
关注微信公众号和微博
很多教师资格证备考的公众号和博主会定期推送干货资料。
- 搜索:在微信或微博中搜索关键词,如“教师资格证”、“小学教资”、“综合素质”等。
- 关注:关注一些粉丝多、更新频繁的知名教育类博主或机构公众号。
- 获取资料:这些公众号通常会通过回复关键词(如“2025小学真题”)或引导到后台自动下载的方式提供PDF资料。
优点:资料推送及时,可以获取到最新的备考动态和整理好的笔记。 缺点:需要花时间筛选优质公众号。
温馨提示与备考建议
- 注意时效性:虽然您需要2025年的资料,但教师资格证的《综合素质》科目考试大纲和核心考点变化不大,使用近几年的真题和资料(如2025-2025年)进行备考,效果会更好,因为它们更能反映最新的考试趋势,2025年的资料可以作为了解题型和难度的参考。
- 真题是最好的资料:历年真题的价值远超任何模拟题,通过做真题,你可以:
- 熟悉考试题型和分值分布。
- 掌握高频考点。
- 了解出题人的思路和偏好。
- 大纲是根本:在备考前,务必找到最新的考试大纲,用它来规划你的复习范围,避免做无用功。
- 文化素养靠积累:这一部分无法一蹴而就,建议利用碎片时间多看、多记、多刷题。
- 写作要多练:每周至少写一篇作文,并对照范文修改,锻炼自己的审题、立意和论证能力。
希望以上信息能帮助您顺利找到所需的PDF资料,并祝您教师资格证考试顺利通过!
