宁波市鄞州区作为浙江省教育资源强区,始终秉持“公平、公正、公开”原则推进义务教育阶段学校招生工作,保障适龄儿童少年接受教育的权利,2025年,鄞州区小学招生工作继续以“户籍优先、房户一致、实际居住”为基本导向,结合区域教育布局和人口变动情况,优化招生流程,完善入学政策,确保招生工作规范有序、平稳顺利进行。

招生对象与基本条件
鄞州区小学招生对象为年满6周岁(2025年8月31日及以前出生)的适龄儿童,且符合以下条件之一:1. 鄞州区户籍儿童;2. 父母(或法定监护人)在鄞州区有合法稳定住所(含房产)的非鄞州区户籍儿童;3. 父母(或法定监护人)在鄞州区持有《浙江省居住证》且连续缴纳社会保险满12个月以上的流动人口随迁子女;4. 符合国家、省、市相关政策规定的其他优抚对象子女,户籍迁入截止日期为2025年5月31日,房产购置截止日期为2025年5月31日(以不动产登记中心登记时间为准),社会保险缴纳截止日期为2025年4月30日。
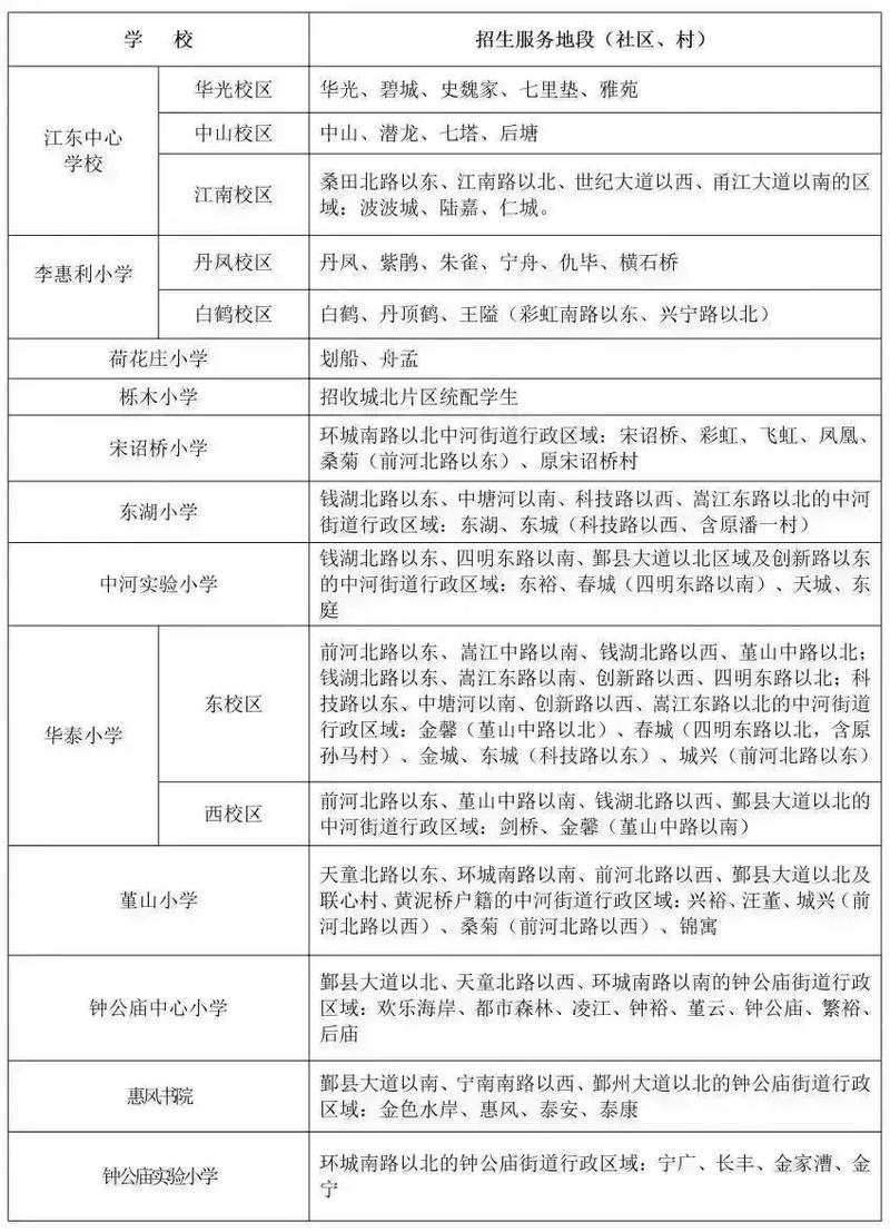
招生范围与学区划分
鄞州区实行“学区划片、就近入学”政策,各小学招生范围由区教育局根据区域规划、学校布局和适龄儿童分布情况科学划定,2025年,部分因新建小区交付、学校布局调整等原因,对部分学区进行了微调,如东部新城片区新增两所小学,优化了原有学区边界;首南街道、下应街道等人口导入区域,通过“新建学校挖潜、老校扩班”等方式增加学位供给,家长可通过“鄞州教育”微信公众号、区教育局官网或学校公告栏查询具体学区划分信息,也可到所属街道社区咨询确认。
招生流程与时间安排
鄞州区小学招生实行“网上报名+现场确认”模式,具体时间安排如下:
- 网上信息登记:6月10日-6月15日,符合条件的家长通过“宁波市义务教育阶段学校招生入学管理系统”填报入学信息,上传户籍证明、房产证明、居住证、社保缴纳等相关材料原件照片,系统将对户籍、房产等信息进行自动核验,核验通过的进入后续环节。
- 现场审核确认:6月22日-6月23日,家长携带相关材料原件到指定地点进行现场审核,鄞州区在各街道设立审核点,方便家长就近办理,审核内容包括:户籍与实际是否一致、房产与实际居住是否相符、流动人口随迁子女社保和居住证等材料是否齐全有效。
- 录取公示:7月10日前,区教育局和各小学根据审核结果和招生计划进行录取,并通过学校公告栏、“鄞州教育”平台等渠道公示录取名单,未被录取的儿童由区教育局统筹安排到有空余学位的学校。
特殊群体入学保障
- 户籍生优先保障:坚持“房户一致”优先原则,当学区内报名人数超过学校招生计划时,依次按“有户有房(房产与户籍一致)、有户无房(户籍在学区内无房产)、有房无户(房产在学区内无户籍)”顺序录取,超出部分由区教育局统筹安排。
- 流动人口随迁子女:按照“以流入地政府管理为主、以全日制公办中小学为主”的原则,通过积分入学、统筹安排等方式保障入学,2025年,鄞州区安排了12所公办小学和8所民办小学接收随迁子女,提供学位约3000个。
- 优抚对象子女:对烈士子女、现役军人子女、公安英模子女、高层次人才子女等优抚对象,按照国家及省市相关政策落实教育优待,优先安排到相对就近的学校就读。
招生纪律与监督机制
鄞州区教育局成立招生工作领导小组,对各小学招生工作进行全程监督,设立举报电话(0574-87500012)和举报邮箱,严肃查处弄虚作假、违规招生等行为,严禁学校组织任何形式的入学考试、面试或变相选拔,严禁收取与招生挂钩的“赞助费”“捐资助学费”,严禁超计划、超范围招生,招生信息全程公开,接受社会监督,确保招生工作公平公正。

温馨提示
- 家长需确保所提交材料真实有效,对提供虚假材料的,一经查实将取消入学资格,并纳入个人诚信记录。
- 因身体原因需延缓入学的儿童,需提供县级以上医院证明,向户籍所在地街道办事处提出申请,经区教育局批准后方可延缓入学。
- 新建小区交付后,若学区内户籍儿童数量激增,可能启动“学校分流”机制,家长需提前关注区教育局动态调整信息。
相关问答FAQs
Q1:非鄞州户籍儿童,父母在鄞州区有房产,但未办理《浙江省居住证》,能否入学?
A:根据鄞州区招生政策,非鄞州户籍儿童需满足“父母一方持有《浙江省居住证》且连续缴纳社保满12个月”或“父母在鄞州区有合法稳定住所”两个条件之一,若已购置房产但未办理居住证,建议尽快到公安机关办理,同时确保社保缴纳符合要求,若因特殊情况暂无法办理居住证,可携带房产证明、户籍证明、社保证明等材料到区教育局咨询,由教育局根据实际情况统筹安排。
Q2:鄞州区户籍儿童,户籍与房产不一致,如何确定学区?
A:鄞州区户籍儿童与房产不一致时,按照“户籍优先”原则,优先安排到户籍所在地学区学校,若户籍所在地学区内学校学位已满,则由区教育局统筹安排到有空余学位的周边学校,户籍在A街道,房产在B街道,则优先安排A街道的学校;若A街道学校因报名人数过多无法容纳,则统筹安排至B街道或其他邻近街道的学校,建议家长提前咨询户籍所在地街道教育办或区教育局,了解具体统筹安排原则。

