深圳作为一线城市,其公立幼儿园的招聘竞争激烈,面试环节也设计得非常科学和全面,旨在全面考察应聘者的综合素质,面试通常不是单一环节,而是一个组合式的流程,旨在多维度评估你是否具备成为一名优秀幼儿教师的潜力。

以下是深圳公立幼师面试最常见和核心的形式,通常会组合进行:
核心面试形式(几乎必考)
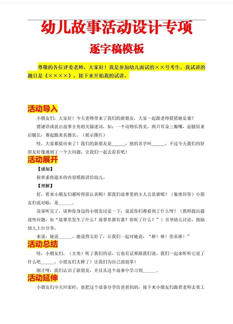
试讲 / 微格课 / 无生授课
这是面试的绝对核心和重中之重,也是淘汰率最高的环节。
- 形式: 在规定时间内(通常是10-15分钟),你面对几位考官(没有真实幼儿),模拟一节完整的集体教学活动。
- 教学设计能力: 活动目标是否符合幼儿年龄特点,活动流程是否清晰、有层次,重难点是否突出。
- 教学组织能力: 如何组织、引导、提问,如何处理突发情况(虽然是模拟,但考官会观察你的应变思路)。
- 教学基本功: 弹唱、舞蹈、绘画、讲故事等技能的运用,在语言活动中,你的故事讲得是否生动有趣;在艺术活动中,你能否边弹边唱或快速画出示范画。
- 教姿教态: 语言表达是否清晰、亲切、富有感染力;表情、肢体语言是否自然、大方,能否吸引幼儿。
- 时间把控能力: 能否在规定时间内完成教学任务。
- 备考建议:
- 提前准备: 准备3-5个不同领域(健康、语言、社会、科学、艺术)的精品教案,并熟练演练。
- 突出亮点: 将自己的特长(如舞蹈、声乐、手工)融入到试讲中,形成个人特色。
- 反复演练: 对着镜子或录像练习,控制时间,打磨细节。
结构化问答
这是考察你作为一名准教师的教育理念、职业素养和综合能力的关键环节。
- 形式: 考官会提出2-4个问题,你需要在3-5分钟内进行回答,问题通常围绕教育、教学、人际关系和应急处理展开。
- 常见问题类型:
- 教育理念类:
- “你如何看待‘立德树人’在幼儿教育中的重要性?”
- “你心目中的好老师是什么样的?”
- “请谈谈你对‘游戏是幼儿的基本活动’的理解。”
- 教学实践类:
- “如果你的教学活动进行到一半,大部分孩子都开始吵闹,不听讲了,你会怎么办?”
- “如何在一日生活中培养幼儿的良好生活习惯?”
- “如何根据不同幼儿的特点进行差异化教学?”
- 人际关系类:
- “如果你的配班老师经常与你意见不合,你会如何处理?”
- “如何与家长进行有效沟通?”
- 应急处理类:
- “如果在户外活动时,有孩子不小心摔伤并流血了,你会怎么做?”
- “两个小朋友因为抢玩具打起来了,你该如何处理?”
- 教育理念类:
- 备考建议:
- 理论结合实际: 将你的回答与《3-6岁儿童学习与发展指南》、《幼儿园教育指导纲要》等理论知识相结合。
- 逻辑清晰: 采用“总-分-总”或“观点-阐述-的结构,条理分明。
- 展现爱心与耐心: 回答时要始终体现对幼儿的关爱、尊重和理解。
常见辅助面试形式(大概率出现)
技能展示
很多幼儿园会将技能展示融入到试讲中,或者作为一个独立的环节,直接考察你的“硬件”实力。

- 形式: 考官会现场指定或让你自选一项或多项技能进行展示。
- 常见项目:
- 弹唱: 现场抽取一首儿歌或自备一首,边弹边唱,要求节奏准确、旋律流畅、表情生动。
- 舞蹈: 播放一段音乐,根据音乐即兴编舞;或者自备一支舞蹈进行展示。
- 绘画: 现场给出一个主题(如“我的幼儿园”、“春天”),在规定时间内(如5-10分钟)完成一幅简笔画或主题画。
- 讲故事: 准备一个适合幼儿的故事,要求声情并茂、富有表现力,可以适当加入道具或动作。
- 备考建议:
- 日常积累: 技能非一日之功,需要长期坚持练习。
- 作品集: 准备一个精美的作品集,包含你的绘画、手工作品、活动设计等,在面试时可以主动展示。
- 即兴能力: 加强即兴表演的训练,尤其是舞蹈和讲故事,这能体现你的现场反应能力和创造力。
说课
部分区或幼儿园会采用说课形式,它比试讲更侧重于教学设计的理论依据和思路阐述。
- 形式: 在没有幼儿的情况下,向考官阐述你将如何设计和组织一个教学活动。
- 内容通常包括: 说教材(分析活动内容)、说学情(分析幼儿特点)、说活动目标、说活动重难点、说教法学法、说活动准备、说活动过程、说活动延伸等。
- 考察重点: 你的理论功底、逻辑思维能力和对教学活动的整体规划能力。
- 备考建议:
- 掌握模板: 熟悉说课的基本流程和模板。
- 理论支撑: 在说课时,要能清晰地说明你每个设计环节背后的理论依据(如维果茨基的“最近发展区”、蒙台梭利教育法等)。
可能出现的其他形式
个人面谈 / 自我介绍
通常作为开场环节,或与结构化问答结合。
- 形式: 考官根据你的简历或自我介绍内容进行追问。
- 考察重点: 你的求职动机、个人经历、性格特质、职业规划是否与岗位匹配。
- 建议: 准备一个1-2分钟的简洁、有亮点的自我介绍,突出自己的优势和与幼教岗位的契合度。
情景模拟
有时会与结构化问答结合,考察实际操作能力。
- 形式: 考官设定一个具体场景,让你扮演教师角色进行应对。
- 模拟一个家长因为孩子在幼儿园被其他小朋友“欺负”而愤怒地来找你,你如何沟通和安抚。
笔试
部分幼儿园在面试前可能会有笔试环节,但比例相对较低。

- 可能包括幼儿教育学、心理学、卫生学等基础知识,以及一些案例分析题或活动设计题。
总结与备考策略
深圳公立幼师面试的本质是:通过一系列精心设计的环节,全面评估你是否具备成为一名“有爱心、有耐心、有专业、有才艺”的优秀幼儿教师的潜质。
给你的备考建议:
- 系统梳理知识: 重温《纲要》和《指南》,形成自己的教育理念体系。
- 精心打磨试讲: 这是核心中的核心,准备3-5个高质量的教案,并反复练习,做到脱稿、流畅、有感染力。
- 苦练专业技能: 弹、唱、跳、画、讲是幼师的“基本功”,每天坚持练习,不能松懈。
- 模拟真实演练: 找同学或朋友扮演考官,进行全流程模拟面试,克服紧张情绪,熟悉面试节奏。
- 准备个人作品: 一个精美的作品集是你专业能力的最佳证明。
- 展现真诚与热情: 在面试中,你的眼神、微笑、语气都在传递信息,请始终保持对幼儿教育事业的真诚热爱和积极热情。
祝你面试顺利,成功上岸!
