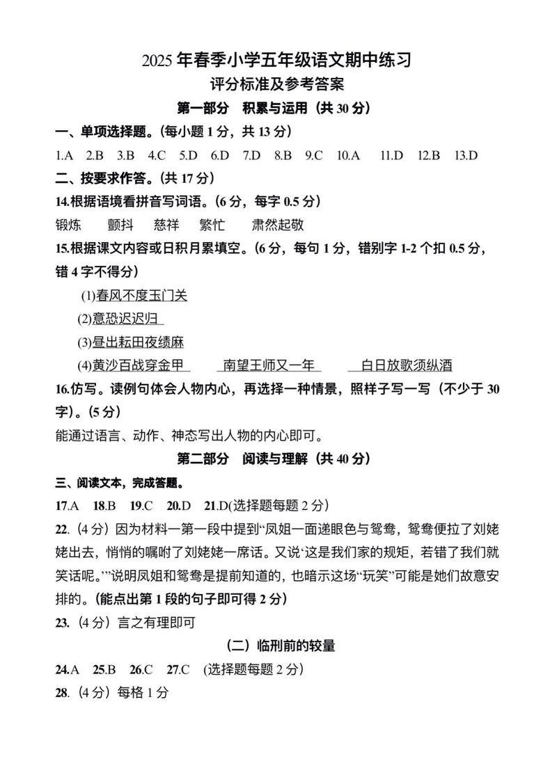
- 考试种类繁多:小学阶段有单元测试、期中考试、期末考试、毕业升学考试(小升初)等多种类型。
- 地区差异巨大:中国不同省市、不同区县使用的教材、考试大纲、命题风格都不同。
- 保密性要求高:正式的期中、期末特别是升学考试,真题和标准答案属于保密文件,不会在考后立即大规模公开。
无法直接提供一份“2025年小学考试答案”,这样做也不利于学生的学习成长。

我可以为您提供一些非常有价值的替代方案和学习资源,帮助您或您的孩子找到需要的内容,或者更好地进行复习备考:
如何查找特定考试的答案或真题?
如果您想找的是某个具体地区、具体年级、具体科目的考试卷,可以尝试以下方法:
-
搜索引擎关键词组合:
- 尝试使用更精确的关键词,
2025年 北京 语文 期末考试卷2025年 上海 数学 小升初真题2025年 人教版六年级下册 英语 期中试卷
- 加入“真题”、“答案”、“解析”等词,可以提高搜索的精准度。
- 尝试使用更精确的关键词,
-
专业教育资源网站:
(图片来源网络,侵删)- 这些网站通常会由老师或教育机构上传大量的考试资源,包括试卷、答案和详细的解析。
- 推荐网站:
- 学科网:资源非常丰富,需要付费或用积分下载。
- 菁优网:以数学题库闻名,有详细的解题过程,其他科目也很全。
- 百度文库:可以搜索到很多用户上传的文档,部分需要付费。
- 国家中小学智慧教育平台:官方平台,有大量的优质课、学习资源和部分练习题。
-
电商平台:
在淘宝、拼多多等平台搜索“2025年XX地区XX试卷”,可以找到一些打印版的试卷合集。
为什么不应该只追求“标准答案”?
对于小学生来说,考试的目的不是为了对答案,而是为了检验学习效果、发现知识漏洞,比答案更重要的是“解题思路”和“错题分析”。
- 过程比结果更重要:一道数学题,即使答案算错了,但解题步骤清晰,也应该得到肯定,相反,如果只是抄对了答案,但过程完全不懂,那等于没学。
- 错题是最好的老师:每次考试后,花时间分析错题,搞清楚自己错在哪里(是概念不清?计算失误?还是审题不清?),然后把错题整理到“错题本”上,定期复习,效果远比做十套新卷子要好。
为您提供一些通用的备考和学习建议
与其寻找过去的答案,不如掌握科学的学习方法,这里有一些对所有小学生都适用的建议:

-
回归课本,夯实基础:
任何考试都离不开课本上的基础知识和基本概念,考前一定要把课本上的重点、难点、公式、单词、课文等过一遍。
-
多做真题,熟悉题型:
做近几年的期末考试卷或小升初真题,可以了解考试的难度、题型分布和常考知识点,这比做很多质量参差不齐的模拟题要有效得多。
-
建立“错题本”:
准备一个本子,把平时作业和考试中的错题抄录下来,并在旁边写下正确的解法和思路分析,考前重点复习错题本,可以避免在同一个地方反复摔倒。
-
掌握答题技巧:
- 认真审题:圈出题目中的关键词,避免答非所问。
- 书写工整:字迹清晰,卷面整洁,能给阅卷老师留下好印象。
- 合理分配时间:先做简单的,再做难题,不要在一道题上花费过多时间。
- 学会检查:做完后,一定要留出时间检查,特别是计算题和选择题。
-
保持良好的心态:
考前不要过度紧张,保证充足的睡眠和适当的放松,自信地走进考场,发挥出自己的真实水平就是最大的成功。
“授人以鱼不如授人以渔”,与其寻找一份可能不准确、也不符合当前学习进度的旧答案,不如学会如何高效地查找资源、分析错题、掌握学习方法。
如果您能提供更具体的信息,比如是哪个地区、哪个年级、哪一科的考试,我可以尝试为您推荐更精确的查找方向或学习资源,希望这些建议对您有帮助!
