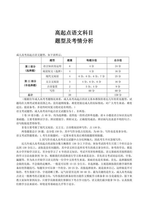
选择专业是一个重大决定,需要结合个人兴趣、学科优势、未来职业规划和社会发展趋势来综合考量,下面我将从几个维度为你详细分析和推荐一些热门且有前景的专业。

选择专业的核心思路
在看具体专业之前,先问自己几个问题:
- 兴趣与特长:你喜欢做什么?擅长什么?是喜欢动手操作,还是喜欢动脑思考?是喜欢与人打交道,还是喜欢与事物打交道?
- 职业目标:你未来想从事什么样的工作?想进入稳定的体制内,还是充满活力的互联网行业?想成为一名技术专家,还是一名管理者?
- 行业前景:哪些行业是国家重点发展的?哪些行业未来有较大的增长空间?(如人工智能、新能源、大健康、数字经济等)
- 学科基础:你的数学、物理、英语等科目哪门比较好?这直接关系到你能否学好某个专业。
主流专业类别及推荐
结合以上思路,我将专业分为几大类,并分析其特点、适合人群和前景。
理工类专业(技术驱动,就业面广)
这类专业通常要求较好的数理基础,就业方向明确,薪资待遇普遍较高,是很多男生的首选,但女生如果感兴趣同样可以学好。
-
计算机科学与技术 / 软件工程
(图片来源网络,侵删)- 学什么:编程语言(Python, Java, C++)、数据结构、算法、数据库、操作系统、人工智能基础等。
- 为什么推荐:数字化浪潮的核心,几乎所有行业都需要计算机人才,就业岗位多,薪资天花板高,发展空间大,无论是进大厂(BAT等)、国企,还是自主创业,都有机会。
- 适合人群:逻辑思维能力强,对编程、新技术有浓厚兴趣,能坐下来钻研。
- 前景:极佳,AI、大数据、云计算、网络安全等方向都是未来的热点。
-
电子信息工程 / 通信工程
- 学什么:电路原理、模拟/数字电子技术、信号与系统、通信原理、嵌入式系统等。
- 为什么推荐:是信息时代的基石,与5G、物联网、智能硬件等紧密相关,华为、中兴等企业是该领域的巨头,就业稳定性高。
- 适合人群:物理和数学基础好,喜欢钻研硬件和通信原理。
- 前景:很好,万物互联的时代,通信技术是底层支撑。
-
人工智能
- 学什么:机器学习、深度学习、自然语言处理、计算机视觉、Python编程、数学基础(高数、线代、概率论)。
- 为什么推荐:当前最火、最具颠覆性的技术之一,是未来的战略制高点,几乎所有互联网公司都在布局AI。
- 适合人群:顶尖的数理能力,强大的学习能力,对算法和模型有热情。
- 前景:革命性,将深刻改变各行各业,是未来几十年的核心赛道。
-
机械工程 / 自动化
- 学什么:机械设计原理、理论力学、材料力学、控制理论、PLC编程、机器人技术等。
- 为什么推荐:制造业的“发动机”,是工业强国的基础,随着“中国制造2025”和工业4.0的推进,高端制造业人才需求旺盛,自动化专业则更偏向控制与智能。
- 适合人群:动手能力强,空间想象力好,对机械、控制有兴趣。
- 前景:稳定且向好,特别是与机器人、智能制造结合的方向。
经管类专业(社会需求大,“万金油”)
这类专业对文理科生都相对友好,学习内容偏理论和实践结合,就业方向广泛,是很多考生的热门选择。

-
会计学 / 财务管理
- 学什么:中级财务会计、成本会计、管理会计、审计学、税法、经济法等。
- 为什么推荐:任何公司都需要会计,职业稳定性高,可以考取注册会计师(CPA)等证书,实现职业跃升,考公、考事业单位的岗位也很多。
- 适合人群:细心、严谨,对数字敏感,有耐心。
- 前景:稳定,基础需求永远存在,高端财务人才(如财务分析师、CFO)非常抢手。
-
金融学
- 学什么:公司金融、投资学、金融市场学、国际金融、计量经济学等。
- 为什么推荐:与钱打交道,职业天花板高,有机会进入银行、证券、基金等高薪行业。
- 适合人群:数学和英语要好,抗压能力强,对市场敏感,有冒险精神。
- 前景:与经济周期相关,波动大,经济好时机会多,竞争也异常激烈。
-
工商管理 / 市场营销
- 学什么:管理学原理、市场营销学、消费者行为学、战略管理、人力资源管理等。
- 为什么推荐:培养管理者和市场人才,就业面极广,几乎所有行业都需要这类人才。
- 适合人群:沟通能力强,有领导力,善于分析问题,对商业运作感兴趣。
- 前景:广阔,但这类专业更看重实践经验和综合能力,本科毕业后可能需要从基层做起。
医学类专业(社会地位高,职业稳定)
这是一个“精英”专业,学制长(高起本通常是5+3年,即5年本科+3年硕士规培),学习压力大,但回报也高。
-
临床医学
- 学什么:人体解剖学、生理学、病理学、药理学、内科学、外科学、妇产科学、儿科学等。
- 为什么推荐:医生是受人尊敬的职业,社会地位高,收入稳定且随经验增长,国家大力投入医疗健康领域。
- 适合人群:有极强的责任心、同理心,能承受高强度学习和工作压力,记忆力好。
- 前景:长期看好,人口老龄化加剧,对医疗服务的需求只会越来越大。
-
护理学
- 学什么:基础护理、内科护理、外科护理、妇产科护理、儿科护理等。
- 为什么推荐:全球范围内都存在护士短缺,就业率极高,男护士在重症监护、手术室等科室非常受欢迎。
- 适合人群:有爱心、耐心、细心,动手能力强,身体素质好。
- 前景:需求旺盛,可以去医院、社区、养老机构等就业。
文史教育类专业(人文底蕴,考公考编主力)
这类专业更偏向人文社科,适合对文字、历史、社会现象感兴趣的学生。
-
法学
- 学什么:法理学、宪法、民法、刑法、行政法、经济法、诉讼法等。
- 为什么推荐:考公务员、事业单位的“王牌专业”,通过司法考试后,律师、法务等职业发展路径清晰。
- 适合人群:记忆力好,逻辑严谨,善于思辨,口才好。
- 前景:竞争激烈,通过法考是关键门槛,但通过后职业价值很高。
-
汉语言文学
- 学什么:古代汉语、现代汉语、中国古代文学、中国现当代文学、文学理论、写作等。
- 为什么推荐:考公考编岗位最多的专业之一(文秘、宣传、教师等),就业面广,可以从事教育、媒体、文案、编辑等工作。
- 适合人群:热爱阅读和写作,文字功底扎实,人文素养高。
- 前景:稳定,核心能力(写作、沟通)在任何时代都不过时。
-
小学教育 / 学前教育
- 学什么:教育学、心理学、课程与教学论、各科教学法等。
- 为什么推荐:国家对基础教育高度重视,教师待遇不断提高,工作环境单纯,有寒暑假,职业幸福感强。
- 适合人群:有爱心、耐心,喜欢孩子,善于沟通。
- 前景:稳定,但随着人口变化,未来可能面临区域性的竞争。
给不同类型考生的建议
-
如果你成绩优异,数理能力强:
- 首选:计算机、人工智能、电子信息,这些专业是未来高薪和发展的“硬通货”,能最大化你的能力优势。
-
如果你成绩中等偏上,文理均衡:
- 稳妥选择:会计、财务管理、法学、汉语言文学,这些专业考公考编机会多,就业路径清晰,风险较低。
- 有冲劲的选择:金融、市场营销,需要较强的实践和社交能力,发展上限高,但也要做好吃苦的准备。
-
如果你动手能力强,喜欢实践:
- 推荐:机械工程、自动化、护理学,这些专业不完全是靠书本知识,更看重动手能力和实践经验。
-
如果你有服务精神,喜欢与人打交道:
- 推荐:临床医学、小学教育、学前教育,这些职业能带来很强的社会价值感和成就感。
最后的重要提醒
- 查询官方招生简章:每个省份、每个学校的“高起本”开设专业和考试科目都可能不同,务必以你所在省份教育考试院发布的最新成人高考招生简章为准。
- 了解考试科目:高起本通常考语数外+一门专业基础课(如物理、化学、历史、地理等),选择专业时要考虑自己的优势科目。
- 学校选择很重要:优先选择名气大、口碑好的本科院校,名校的学历在就业和考研时都有优势。
- 学习是持续的过程:高起本学习周期长,需要很强的自律性,选择一个你真正感兴趣的专业,才能在漫长的学习过程中保持动力。
希望这份详细的指南能帮助你找到最适合自己的方向!祝你学业有成,前程似锦!
