2025年义乌小学招生工作遵循“依法规范、公平公正、公开透明”的原则,以保障适龄儿童少年接受义务教育的权利为核心,结合义乌市经济社会发展实际和人口变化趋势,制定了一系列具体的招生政策和实施办法,当年招生政策主要围绕入学条件、报名流程、学区划分、特殊群体保障等关键环节展开,旨在为适龄儿童提供有序、平等的教育资源。

入学条件方面,2025年义乌小学招生对象为年满6周岁(2010年8月31日及以前出生)的适龄儿童,且户籍在本市或符合随迁子女入学政策,户籍在本市的适龄儿童,需提供户口簿、父母身份证、预防接种证等材料;随迁子女则需满足父母一方在义乌已办理《浙江省居住证》(或暂住证)且连续居住满一定年限、在义乌依法缴纳社会保险满一定年限等条件,具体年限由各镇街根据实际情况制定,适龄儿童因身体状况需要延缓入学的,需提供县级以上医疗机构证明,经教育局批准后可延缓一年入学。
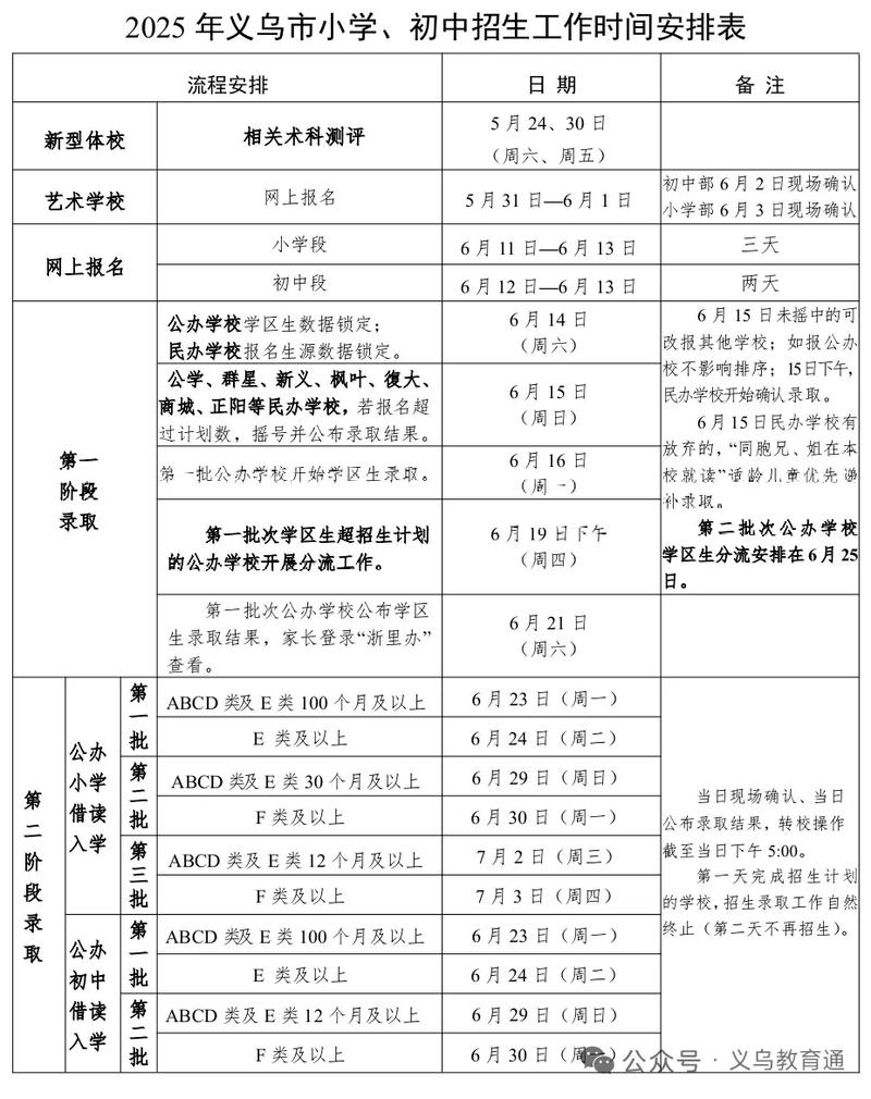
报名流程上,2025年义乌全面推行“阳光招生”,实行网上报名与现场审核相结合的方式,家长需在规定时间内登录“义乌市教育局招生报名系统”,填写儿童基本信息、户籍情况、居住证明等,并上传相关材料图片,网上报名结束后,各学校对报名材料进行初步审核,审核通过的可直接确认入学;需现场审核的,家长需携带原件及复印件到指定地点核验,针对报名人数超过学校招生计划的学区,教育局明确了“住、户一致”优先原则,即适龄儿童与父母户籍、房产证三者一致且实际居住的,优先安排入学;若出现超额,则依次按户籍迁入时间、房产取得时间等因素排序录取。
学区划分方面,2025年义乌根据“学校划片招生、生源就近入学”的要求,结合常住人口分布、学校布局和规模等因素,对全市小学学区进行了动态调整,主城区部分因新建小区交付、人口导入增加,对学区范围进行了微调,确保适龄儿童就近入学,稠城街道、稠江街道等人口密集区域,新增了部分学校的服务边界,明确了新建小区的学区归属,教育局要求各学校在招生前通过官网、公告栏等渠道向社会公开学区范围、招生计划、咨询电话等信息,接受社会监督。
特殊群体保障是招生工作的重点之一,2025年义乌继续落实留守儿童、残疾儿童、贫困家庭子女等特殊群体的入学政策,留守儿童凭监护人证明和相关材料,可在实际居住地或监护人工作地就近入学;具有接受普通教育能力的残疾儿童,可到普通学校随班就读,特殊教育学校负责提供支持服务;对符合条件的贫困家庭子女,通过“助学券”、爱心资助等方式保障其入学,针对高层次人才子女、军人子女等群体,义乌出台了专项入学优惠政策,简化入学流程,优先安排到优质学校就读。

招生纪律方面,2025年义乌教育局强调严禁学校组织任何形式的入学考试或变相考试,严禁收取与招生挂钩的“赞助费”“捐资助学费”等费用,严禁超计划、超范围招生,各学校需严格执行招生政策,不得擅自提高入学门槛或设置附加条件,教育局联合纪检监察部门对招生过程进行全程监督,对违规行为严肃处理,确保招生工作公平公正。
为方便家长了解政策,2025年义乌教育局在招生期间开通了咨询热线和网上答疑平台,针对家长关心的“学区房认定”“随迁子女社保年限”“材料审核标准”等问题进行详细解答,通过媒体发布招生政策解读、操作指南等,提高政策知晓率,各学校也设立了招生咨询点,安排专人负责接待家长咨询,提供“一站式”服务。
以下是2025年义乌小学招生部分关键政策要点概览:
| 项目 | |
|---|---|
| 招生对象 | 年满6周岁(2010年8月31日前出生)的适龄儿童,户籍在本市或符合随迁子女条件。 |
| 户籍生入学 | 需提供户口簿、父母身份证、预防接种证;“住、户一致”者优先安排。 |
| 随迁子女入学 | 父母一方持《浙江省居住证》且连续居住满1-2年(按镇街要求),缴纳社保满1年以上。 |
| 报名方式 | 网上报名(教育局指定系统)+ 现场审核(需核验原件)。 |
| 超额排序 | 依次按“住、户一致”户籍迁入时间、房产取得时间排序。 |
| 特殊群体保障 | 留守儿童、残疾儿童、贫困家庭子女等享受优先入学或资助政策。 |
| 招生纪律 | 禁止考试招生、违规收费、超计划招生,违规将严肃处理。 |
通过以上措施,2025年义乌小学招生工作实现了规范有序、公平公正的目标,保障了每一位适龄儿童的教育权利,为义务教育的均衡发展奠定了基础。

相关问答FAQs:
Q1:2025年义乌小学随迁子女入学,父母社保缴纳年限的具体要求是什么?
A1:2025年义乌随迁子女入学,父母一方需在义乌依法缴纳社会保险,具体年限因镇街而异,主城区(如稠城、稠江、江东等街道)要求连续缴纳社保满1年及以上,且办理《浙江省居住证》连续满1年;其他镇街可能要求社保缴纳满6个月或1年,具体以各镇街当年发布的招生细则为准,社保缴纳时间计算截止日期为当年招生报名结束前,需提供社保部门出具的缴纳证明。
Q2:如果户籍与房产不一致,2025年义乌小学如何安排入学?
A2:2025年义乌实行“住、户一致”优先原则,若户籍与房产不一致(如户籍在A学区,房产在B学区),适龄儿童原则上由户籍所在地教育局统筹安排入学,若户籍所在地学校学位已满,则根据户籍迁入时间、实际居住情况等统筹至有空余学位的学校,建议家长提前向户籍所在地或房产所在地的教育局咨询,了解具体统筹方案。
