需要明确的是,中考并非全国统一考试,因此不存在一个全国统一的“2025年中考大纲”,每个省、市甚至区县,都会根据当地的《义务教育课程标准》(2011年版)和本地实际情况,制定自己的考试说明或考试大纲。

尽管各地细节不同,但核心的指导思想、考查范围和能力要求是高度一致的,这些核心内容都源于国家颁布的《义务教育课程标准》,我们可以以《课程标准》为蓝本,结合2025年中考的普遍特点,为您梳理出一份具有代表性的“2025年中考考试大纲”解读。
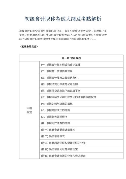
2025年初中毕业升学考试(中考)大纲核心解读
这份大纲主要围绕三大主科——语文、数学、英语展开,并简要提及文科综合(历史、道德与法治)和理科综合(物理、化学)的考查方向。
总体指导思想
- 导向性原则:坚持正确的育人导向,有利于落实立德树人的根本任务,培养学生的核心素养。
- 基础性原则:注重考查学生对基础知识、基本技能和基本方法的掌握程度,以及运用所学知识分析和解决简单实际问题的能力。
- 公平性原则:确保考试的信度和效度,为高中阶段学校招生提供公平、科学的依据。
- 综合性原则:注重学科内知识的综合与联系,适当体现跨学科的综合能力考查。
- 创新性原则:在试卷结构和题型上鼓励创新,设置一定比例的开放性、探究性试题,考查学生的创新精神和实践能力。
各学科具体考查要求
(一)语文
考试目标
- 知识与能力:识记、理解和运用基本的语言文字知识、文学文化常识,具备现代文阅读、古诗文阅读、写作等能力。
- 过程与方法:注重学习过程,掌握学习方法,具备搜集和处理信息的能力、分析和解决问题的能力。
- 情感态度与价值观:在语言学习和运用中,提升人文素养,形成正确的世界观、人生观和价值观。
与要求

-
积累与运用(约占15-20%)
- 识字与写字:掌握常用汉字的字音、字形、字义,能规范、端正、整洁地书写。
- 词语运用:理解并正确运用常用词语(包括成语、熟语)。
- 病句辨析与修改:能判断并修改常见的病句。
- 语言得体:根据不同的语境和对象,运用恰当的语言进行表达。
- 名著阅读:了解《课程标准》推荐的课外读物的基本内容,能对主要人物、情节进行简要分析。
- 古诗文默写:能准确背诵并默写《课程标准》推荐的古诗文。
- 语言综合运用:能根据要求进行信息提取、图表转换、材料探究等。
-
现代文阅读(约占30-35%)
- 考查文体:以记叙文(散文、小说)和说明文为主,部分省市涉及简单的议论文。
- 考查能力:
- 理解:理解文中重要词语和句子的含义。
- 分析:分析文章结构、思路,概括文章中心意思。
- 鉴赏:对文学作品的形象、语言和表达技巧进行初步赏析。
- 探究:联系生活实际,谈自己的感悟和启示。
-
古诗文阅读(约占15-20%)
- :课内古诗文的阅读理解。
- 考查能力:
- 理解:理解常见文言实词、虚词在文中的含义和用法。
- 翻译:能将句子翻译成现代汉语。
- 分析:概括文章(或诗歌)的主要内容,分析作者的思想情感。
- 鉴赏:初步赏析诗歌的语言和表现手法。
-
写作(约占40-50%)
(图片来源网络,侵删)- 考查形式:全命题作文、半命题作文、材料作文、话题作文等。
- 考查要求:
- 切合题意符合题目要求。
- 中心明确:思想健康,感情真挚。
- 内容充实:选材真实典型,有细节描写。
- 结构完整:思路清晰,层次分明。
- 语言通顺:书写规范、整洁,无错别字。
- 鼓励创新:鼓励有创意的表达。
(二)数学
考试目标
- 基础知识与基本技能:考查对数学概念、公式、法则、公理、定理的理解和掌握。
- 数学思考与解决问题:考查空间想象、抽象概括、推理论证、运算求解、数据处理等能力。
- 情感态度与价值观:考查学习数学的兴趣和应用数学的意识。
与要求
-
数与代数(约占45-55%)
- 数与式:有理数、实数、代数式、整式与分式。
- 方程与不等式:一元一次方程、二元一次方程组、一元二次方程、分式方程、一元一次不等式(组)。
- 函数:一次函数、反比例函数、二次函数,重点是图像、性质和实际应用。
-
图形与几何(约占35-45%)
- 图形的性质:三角形、四边形、圆的基本性质和定理。
- 图形的变化:图形的轴对称、旋转、平移、相似。
- 图形与坐标:平面直角坐标系,用坐标方法研究图形。
- 尺规作图:会利用尺规完成基本作图。
-
统计与概率(约占10-15%)
- 统计:数据的收集、整理、描述(平均数、中位数、众数、方差等)和分析。
- 概率:事件的概率,用列举法计算简单事件的概率。
-
综合与实践:通常以解答题形式出现,考查学生综合运用数学知识解决实际问题的能力。
试卷结构
- 题型:选择题、填空题、解答题。
- 难度:易、中、难题比例约为3:5:2,整体难度适中,以考查基础和中档题为主。
(三)英语
考试目标
- 基础知识:考查学生在具体语境中运用语音、词汇、语法、功能意念和话题的能力。
- 基本技能:考查学生的听、说、读、写四项语言技能。
- 综合语言运用能力:侧重考查学生在真实语境中获取信息、处理信息、分析和解决问题的能力。
与要求
-
听力理解(约占20-25%)
- 考查形式:短对话、长对话、独白。
- 考查能力:获取具体信息、理解主旨大意、进行简单推断、理解说话人意图或观点。
-
语言知识运用(约占20-25%)
- 单项填空:在语境中考查词汇、语法、习语搭配等。
- 完形填空:在一篇短文中考查词汇、语法、上下文逻辑理解和语篇能力。
-
阅读理解(约占30-35%)
- 考查形式:通常为3-4篇不同题材和体裁的短文(记叙文、说明文、应用文等)。
- 考查能力:
- 理解主旨要义。
- 获取具体信息。
- 根据上下文推断生词词义。
- 作出简单判断和推理。
- 理解文章的基本结构和作者的意图、观点。
-
书面表达(约占15-20%)
- 考查形式:应用文写作(如书信、邮件、通知、发言稿等)或图画/材料作文。
- 考查要求:
- 内容完整,语言通顺,语法正确,格式规范。
- 能运用基本的句型和词汇进行表达。
- 鼓励使用较复杂的句式和高级词汇。
(四)文科综合(历史、道德与法治/思想品德)
- 历史:注重考查历史线索、重大事件、历史人物和历史发展的基本规律,强调“论从史出”,要求学生能够阅读、分析历史材料,并得出自己的结论。
- 道德与法治/思想品德:紧密联系社会热点和学生生活实际,考查对基本法律常识、国情国策、道德规范的理解和运用,强调价值引领,考查学生的价值判断和行为选择能力。
(五)理科综合(物理、化学)
- 物理:以力学和电学为重点,考查基本概念、规律在生活中的应用,注重实验探究能力的考查,包括实验设计、数据分析、误差分析等。
- 化学:以“物质的构成与变化”为核心,考查化学用语、基本反应类型、溶液、酸碱盐等知识,同样高度重视实验探究,要求学生掌握基本操作并能设计简单实验。
如何获取您所在地区的具体大纲?
由于各地大纲存在差异,最准确的信息来源是:
- 当地教育考试院/招生办公室官网:这是最权威的发布渠道,通常在每年中考前3-5个月,会发布当年的《考试说明》或《考试大纲》。
- 学校老师:学校的初三老师会深入研究本地的大纲,并将其融入日常教学和复习中,是获取信息最直接的途径。
- 正规教辅资料:由知名出版社出版的中考复习资料,会严格按照本地最新的大纲编写,具有很高的参考价值。
2025年的中考大纲核心是紧扣《义务教育课程标准》,强调“基础性”和“应用性”,旨在考查学生的核心素养和综合能力。 复习时,应回归课本,夯实基础,同时关注社会热点,加强审题能力和规范作答的训练。
