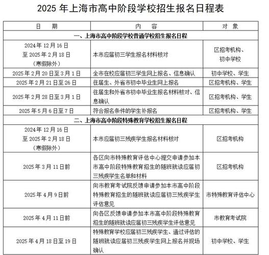
上海市的“小升初”政策核心是“公民同招”,即公办学校和民办学校同步报名、同步录取,整个流程由上海市教育委员会统一部署,各区教育局具体执行。

以下是2025年(作为参考,2025年请关注当年政策发布)的完整流程和时间节点:
第一阶段:政策发布与信息准备 (每年4月-5月初)
这个阶段是家长和孩子了解政策、收集信息的关键时期。
-
关注官方信息渠道:
- 上海市教育委员会官网:发布全市层面的政策文件和重要通知。
- 上海市义务教育入学报名系统:这是整个“小升初”唯一的官方报名平台,所有操作都必须在此系统上完成,网址通常在每年4月底公布。
- 各区教育局官网:发布本区的具体实施方案、招生计划、学校信息等。
- 目标初中学校官网/官微:了解学校的办学特色、招生简章等。
-
核对关键信息:
(图片来源网络,侵删)- 学籍信息:确保孩子的学籍信息准确无误,小学会统一核对。
- 户籍与房产信息:确认户口本、房产证等信息是否与实际情况一致,这是公办对口入学的重要依据。
第二阶段:网上报名 (每年5月上旬)
这是整个流程的核心操作环节,分为两个部分,家长只能选择其中一条路径进行报名。
选择公办学校入学
- 报名入口:登录“上海市义务教育入学报名系统”。
- 填报信息:选择“公办小学报名”或“公办初中报名”,根据系统提示,填写孩子的基本信息(姓名、身份证号等)。
- 确认对口信息:系统会自动显示孩子对应的“公办对口入学信息”(即对口的初中学校名称),家长需要仔细核对,并点击“确认”。
- 重要提示:一旦确认,即表示您选择了公办初中的对口入学方式,后续将不能再报名民办初中。
- 获取报名号:确认成功后,系统会生成一个报名号,请务必牢记。
选择民办学校入学
- 报名入口:登录“上海市义务教育入学报名系统”。
- 填报志愿:选择“民办初中报名”,最多可以填报2个民办志愿,这里分为两种情况:
- 区内招生:选择本区内的民办初中。
- 跨区招生:选择有跨区招生计划的民办初中(需注意招生范围和名额)。
- 获取报名号:完成志愿填报后,系统会生成一个报名号,请务必牢记。
- 重要提示:一旦提交民办志愿,即表示您选择了民办初中的摇号路径,后续将不能再返回修改为公办对口。
第三阶段:录取阶段 (每年5月中下旬 - 6月初)
录取过程严格按照“公民同招”的原则进行。
-
民办初中录取 (5月中下旬)
- 第一轮:电脑随机录取 (摇号)
- 时间:通常在5月中下旬的某个工作日进行。
- 过程:区教育局组织,通过电脑随机录取系统为报名该校的学生分配录取名额,整个过程公开、公正、透明。
- 结果查询:摇号结束后,家长可登录报名系统查询是否“摇中”。
- 第二轮:确认录取
- 摇中”:家长必须在规定时间内(通常1-2天)在报名系统上“确认录取”,一旦确认,即被该民办学校正式录取,不可更改。
- 如果未“摇中”:系统会自动转入“公办初中第一批验证”环节。
- 第一轮:电脑随机录取 (摇号)
-
公办初中录取 (5月底 - 6月初)
(图片来源网络,侵删)- 第一批验证与录取 (对口入学)
- 对象:
- 公办对口报名的学生。
- 民办摇号未成功的学生。
- 过程:各区、各校会组织第一批验证,主要核对学生的户籍、房产、学籍等信息。
- 结果:验证通过后,由区教育局统筹安排入学,通常是直接进入对口初中,录取结果由学校通知。
- 对象:
- 第二批验证与录取 (统筹安排)
- 对象:第一批验证未通过的学生,或因各种情况(如人户分离、非本市户籍等)需要统筹安排的学生。
- 过程:区教育局会根据区域内公办初中的招生计划余额和学生的具体情况,进行统筹安排,可能会被安排到非第一志愿的对口学校,或有空余名额的其他公办学校。
- 结果:由区教育局或相关学校通知家长。
- 第一批验证与录取 (对口入学)
第四阶段:入学告知与后续安排 (6月 - 8月)
- 发放入学告知书:所有被录取的学生(无论是公办还是民办),都会在6月底前收到学校发放的《入学告知书》,这是孩子被正式录取的法律凭证。
- 新生报到:8月底,家长需带领孩子,携带相关证件(户口本、房产证、入学告知书等)到录取的初中学校办理报到手续。
- 分班考/入学摸底:部分学校可能会在开学前或开学初组织简单的分班考或入学摸底,但严禁设立重点班、快慢班、实验班,结果仅用于了解学生情况。
特殊情况与重要提醒
-
人户分离:
- 指户籍地与居住地不一致的情况。
- 如果选择在户籍地(即对口)入学,需提供户口本等材料。
- 如果选择在居住地(非户籍地)入学,需满足“三年一户”等政策要求(各区政策不同,需咨询区教育局),并且不保证一定能进入对口学校,需服从统筹安排。
-
非本市户籍儿童:
- 需满足“上海市居住证积分”标准或符合其他相关条件。
- 家长需提供有效的《上海市居住证》、积分达标证明、就业失业登记证、房产证或租房合同等材料。
- 同样需要入学报名,由区教育局根据实际情况统筹安排入学。
-
关键时间点:每年政策可能会有微调,请务必以当年4月底上海市教委发布的官方文件为准,整个流程非常紧凑,错过任何一个关键时间点(如报名、确认)都可能影响孩子的升学。
总结流程图
4-5月 → 关注政策、收集信息 ↓ 5月初 → 登录“入学报名系统” ↓ 选择路径 (二选一) ↓ 路径A (公办) → 确认对口信息 → 获取报名号 ↓ 路径B (民办) → 填报1-2个志愿 → 获取报名号 ↓ 5月中下旬 → 民办摇号 → 查询结果 ↓ 摇中 → 确认录取 → 结束流程 ↓ 未摇中 → 自动转入 公办第一批验证 ↓ 5月底-6月初 → 公办录取 (对口/统筹) → 发放入学告知书 ↓ 6-8月 → 新生报到、准备开学
希望这份详细的流程说明能帮助您和孩子顺利、清晰地完成上海的“小升初”过程!祝您一切顺利!
