必须达到二级甲等及以上
根据国家相关规定,申请认定幼儿园教师资格,普通话水平必须达到二级甲等(87分及以上)。

这是一个硬性门槛,是教师资格认定过程中的必要条件之一,如果普通话水平没有达到这个标准,即使通过了笔试和面试,也无法最终获得教师资格证。
普通话水平等级标准详解
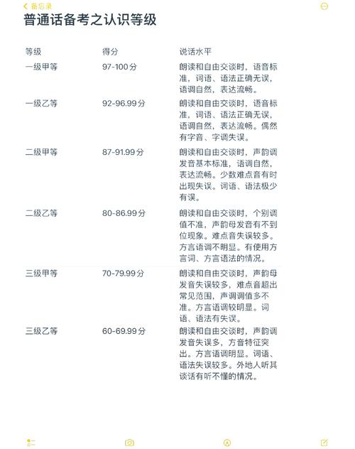
普通话水平测试(PSC)共分为三级六等,具体分数如下:
| 等级 | 分数段 | 对应等级简称 | 适用人群 |
|---|---|---|---|
| 一级 | 97分及以上 | 一级甲等 | 国家级和省级测试员水平 |
| 92分及以上,不足97分 | 一级乙等 | 语音标准、语调自然,测试员水平 | |
| 二级 | 87分及以上,不足92分 | 二级甲等 | (幼师硬性要求) |
| 80分及以上,不足87分 | 二级乙等 | 语文教师、对外汉语教师要求 | |
| 三级 | 70分及以上,不足80分 | 三级甲等 | 一般水平 |
| 60分及以上,不足70分 | 三级乙等 |
- 二级甲等(87分):意味着你的普通话非常标准,发音清晰,声调准确,语调自然流畅,几乎没有口音或错误。
- 二级乙等(80分):虽然也属于“比较标准”的范畴,但允许有少量系统性或局部的语音错误,语调也可能存在一些问题,这个等级通常适用于小学非语文教师、初中教师等,但不适用于幼儿园教师。
普通话考试内容是什么?
可以帮助你更有针对性地备考,普通话水平测试主要包含四个部分:

-
读单音节字词 (100个音节,限时3.5分钟)
- 从《普通话水平测试实施纲要》中选取100个音节,涵盖声母、韵母、声调。
- 考察重点:声母、韵母、声调的发音标准程度,要求发音清晰、完整,声调准确,不吞音、不漏音。
-
读多音节词语 (100个音节,限时2.5分钟)
- 由100个音节组成的50个词语,包括双音节、三音节、四音节词语。
- 考察重点:除了声韵调的准确性,还考察上声变调、“一”和“不”的变调、轻声、儿化等音变现象,这比第一部分更难,更贴近实际说话。
-
朗读短文 (1篇400个音节,限时4分钟)
- 从《普通话水平测试实施纲要》中随机抽取一篇短文进行朗读。
- 考察重点:考察语流音变,即词语在连贯说话时的自然变化,同时考察停连、重音、语气等朗读技巧,要求朗读流畅、自然,不回读、不卡顿。
-
命题说话 (3分钟)
(图片来源网络,侵删)- 从给定的两个话题中任选一个,围绕话题连续说一段话。
- 考察重点:这是最能反映真实普通话水平的部分,考察语言的自然流畅度、词汇语法的规范性、内容的完整性,要求语言连贯,语音标准,不能照稿子念,也不能长时间停顿。
为什么对幼师普通话要求这么高?
将幼师的普通话等级定在二级甲等,是基于其职业的特殊性和重要性:
-
语言启蒙的关键角色:3-6岁的幼儿是语言发展的黄金期,他们主要通过模仿来学习语言,如果老师的普通话不标准,有口音或发音错误,幼儿会直接模仿,从而形成难以纠正的语音习惯,影响他们未来的语言表达和沟通能力。
-
准确传递信息:在教学中,老师需要清晰地讲解知识、发布指令、讲述故事,标准的普通话能确保信息传递的准确性,避免因发音不清导致幼儿误解。
-
培养语感和美感:优美的普通话本身就是一种美育,老师标准的发音、自然的语调、富有感情的朗读,能帮助幼儿培养良好的语感,感受汉语的韵律之美,激发他们对语言的热爱。
-
树立专业形象:标准的普通话是幼师专业素养的重要组成部分,也是与家长有效沟通的基础,能建立良好的职业形象和信任感。
给幼考生的备考建议
- 明确目标:牢记目标是二级甲等(87分),不要满足于二级乙等。
- 购买教材:购买官方的《普通话水平测试实施纲要》,这是考试的蓝本,所有字词和短文都来自这里。
- 系统学习:针对自己的薄弱环节进行专项练习,如果平翘舌不分(z/c/s vs zh/ch/sh/r),或者前后鼻音(n vs ng)不准,就要反复练习。
- 勤加练习:
- 跟读模仿:多听中央人民广播电台、中央电视台的节目,模仿播音员的发音和语调。
- 录音自评:把自己的朗读和说话录下来,反复听,找出问题。
- 找专业人士:如果条件允许,可以找学校的语文老师或普通话测试员进行指导。
- 熟悉机考流程:现在普通话考试基本都是机考,提前熟悉考试系统的操作,避免因紧张或不熟悉流程而影响发挥。
- 注意命题说话:这部分最容易失分,考前准备几个万能话题(如“我的家乡”、“我的朋友”、“我喜欢的季节”等),并练习成流畅的段落,但考试时一定要围绕题目说,不能生搬硬套。
幼师考普通话的要求是必须达到二级甲等(87分及以上),这不仅是一个证书要求,更是对幼儿语言发展负责的专业体现,只要认真备考,系统练习,大部分考生都是能够顺利通过这个门槛的,祝您考试顺利!
